Reddit 負面貼文刪除 SOP:從危機處理到品牌聲譽維護的終極指南
在當今的數位時代,Reddit 已不僅僅是一個網路論壇,它是一個強大的輿論發動機、一個能夠成就或摧毀品牌聲譽的數位城邦。其匿名性、高度的社群自治性,以及內容在 Google 搜尋結果中的高排名權重,使得任何出現在 Reddit 上的負面貼文都可能對個人、企業或組織造成實質且深遠的傷害。因此,建立一套清晰、有效且合乎道德的「負面貼文刪除標準作業流程」,已成為數位聲譽管理中不可或缺的一環。本指南將深入探討如何系統性地應對 Reddit 上的負面內容,不僅是追求「刪除」,更著眼於「理解」、「溝通」與「修復」,從而將潛在的危機轉化為建立信任的契機。
第一部分:理解 Reddit 生態系統——負面內容的根源與樣態
在我們試圖刪除任何內容之前,必須先理解我們所面對的究竟是什麼。Reddit 不是一個單一實體,而是由數以百萬計被稱為「subreddit」的獨立社群所組成的集合體。每個 subreddit 都有其獨特的文化、規則(版規)和社群氛圍。負面內容的產生,絕非空穴來風,其背後通常有複雜的成因。
1.1 負面貼文的類型學
我們可以將負面貼文大致歸類為以下幾種,每種類型都需要不同的應對策略:
真實的客戶投訴: 這是最常見的類型。一名不滿的用戶在相關的 subreddit(如 r/wellthatsucks, r/assholedesign,或特定品牌討論區)發文,講述其糟糕的產品體驗、客服互動或退貨流程。這類貼文通常包含具體細節,容易引發有類似經歷者的共鳴。
惡意抹黑與不實謠言: 這可能來自競爭對手、心懷不滿的前員工,或單純的網路噴子。內容可能涉及捏造產品缺陷、散佈關於公司領導層的不實消息,或指控企業從事不道德行為。
「人肉搜索」與隱私侵犯: 針對個人,公開其私人資訊,如住址、電話號碼、家人資料等,意圖造成騷擾或傷害。這是 Reddit 官方嚴格禁止且會快速處理的內容。
版權侵權內容: 用戶未經授權張貼了您的受版權保護的素材,如產品設計圖、軟體程式碼、內部文件或宣傳影片。
社群內部的爭議性討論: 在某些 subreddit 中,關於某品牌或產品的辯論可能趨於白熱化,形成一面倒的負面聲浪。這不一定針對單一事件,而是長期不滿的累積爆發。
1.2 Reddit 的「社群自治」精神與「圈內笑話」文化
Reddit 的核心精神是「社群自治」。版主(moderators)是擁有極大權力的志願者,他們制定版規、執行管理、決定貼文的去留。管理員(admins)則是 Reddit 公司的受薪員工,負責維護整個平台的穩定與執行最高層級的內容政策。
此外,Reddit 有著強烈的「圈內笑話」和「厭惡企業宣傳」的文化。直接以官方口吻進入社群進行辯解或刪文請求,往往會被視為「企業機器人」或「試圖操控言論」,從而引發更強烈的反彈,即所謂的「Streisand effect」(史翠珊效應),意圖掩蓋的消息反而傳播得更快、更廣。
第二部分:核心心法與事前準備——建立防患於未然的防禦體系
刪除負面貼文是事後的補救措施,最高明的策略是讓負面貼文根本沒有產生的理由,或在其產生時能迅速被社群自身的正面力量所平衡。
2.1 心法一:傾聽優於發言,溝通重於刪除
在 Reddit 上,真誠的溝通遠比強硬的刪除來得有效。您的首要目標不應該是讓批評消失,而是理解批評的根源並解決問題。一個獲得圓滿解決的客戶投訴貼文,甚至可以轉化為您品牌忠誠度的最佳宣傳。
2.2 心法二:速度至關重要,但精準重於速度
發現負面貼文後,必須在「黃金應對時間」內做出反應,通常是數小時內,以免貼文發酵、被分享到其他社群甚至被新聞媒體引用。然而,倉促的、未經思考的回應可能比不回應更糟。因此,您的SOP必須兼顧「快速偵測」與「精準評估」。
2.3 事前準備:建立您的 Reddit 監測與應變小組
設立監測系統:
Google Alerts: 設定您的品牌名稱、產品名稱、高階主管姓名為關鍵字。
Reddit 內建搜尋: 定期在 Reddit 上搜尋相關關鍵字,並按「最新」排序。
專業社交媒體監聽工具: 如 Brandwatch, Mention, Hootsuite Insights 等,這些工具能提供更全面、即時的 Reddit 內容監測。
追蹤相關 Subreddit: 將與您行業、品牌相關的 subreddit 加入追蹤,定期瀏覽。
建立內部應變團隊: 團隊成員應包括:公關負責人、客服主管、法律顧問,以及一位熟悉 Reddit 文化的「社群專員」。明確劃分角色:誰負責監測、誰負責評估、誰負責起草回應、誰負責與版主/官方聯繫。
準備官方帳號與身份驗證:
建立一個專屬的官方 Reddit 帳號,名稱應清晰易辨,如「[品牌名]_Official」。
在相關的 subreddit 中取得「已驗證」的標章。這通常需要聯繫版主,提供證明您代表該品牌的資料。這個標章能大幅提升您發言的可信度。
起草回應範本: 預先準備幾套不同情境下的回應範本,但切記這些只是框架,每次回應都必須根據具體情況進行高度個人化的修改。範本應包含:感謝用戶回饋、表達同理心、說明您將如何跟進、提供非公開溝通的管道。
第三部分:標準作業流程詳解——從偵測到執行的八步循環
當負面貼文被偵測到時,請嚴格遵循以下八步流程。這是一個動態的、需要不斷評估的循環。
步驟一:確認與存證
確認貼文真實性: 點進貼文,仔細閱讀所有內容與評論。確認這不是一個誤報或標題誤解。
完整截圖與存檔: 在進行任何操作之前,對整個貼文頁面進行完整截圖,包括發文者ID、發文時間、所有內文、圖片、連結以及下方的所有評論。使用網頁存檔工具(如 archive.today)建立一個永久的快照。這是為了法律證據、內部分析,以及應對後續可能出現的「為何刪除我的貼文」爭議。
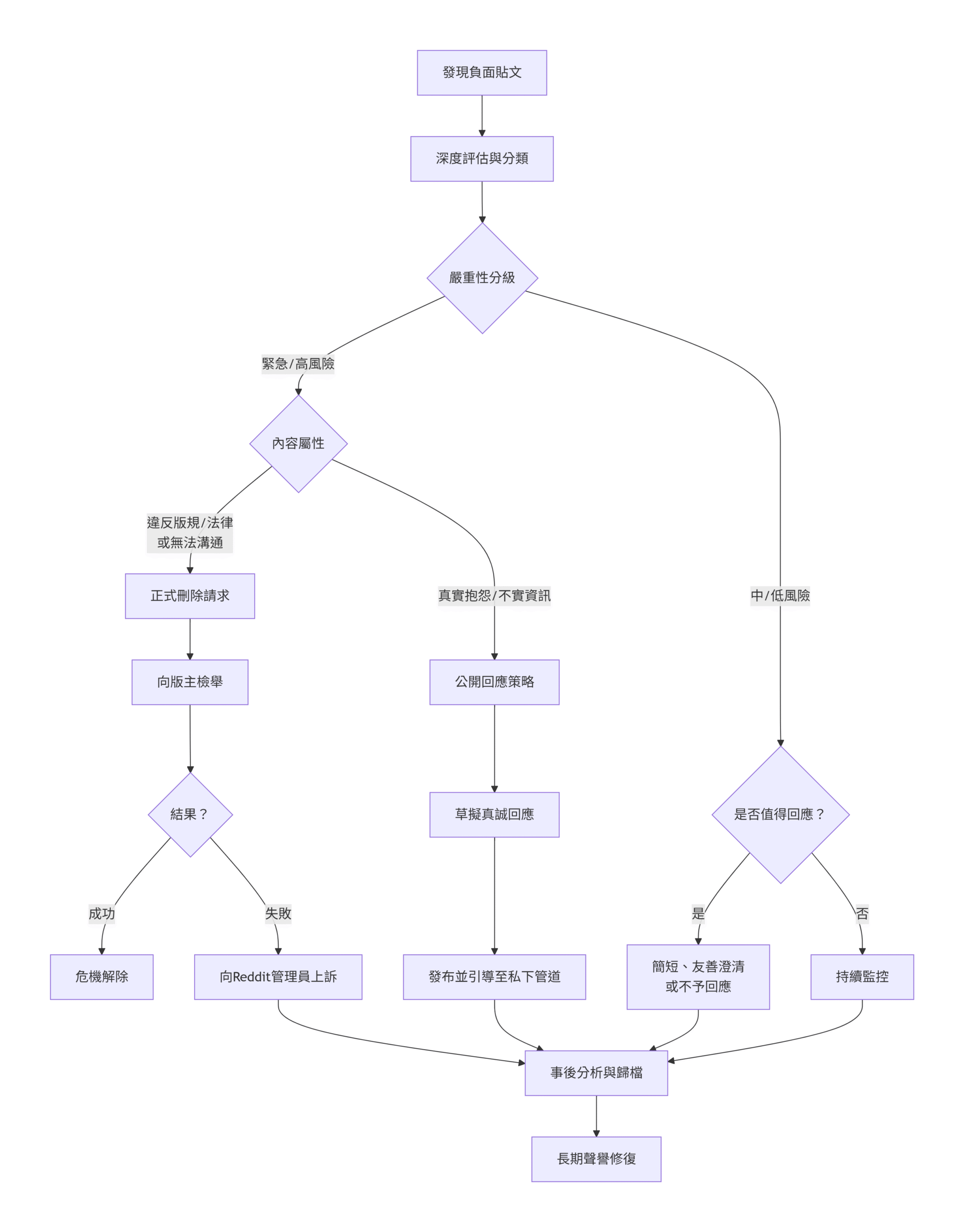
步驟二:深度評估與分類
這是最關鍵的一步,將決定後續所有行動的方向。請建立一個評估清單:
嚴重性分級:
緊急級: 涉及人身安全、法律威脅、大規模隱私洩露、版權嚴重侵權、迅速竄紅且內容極度不實的貼文。
高風險級: 真實的客戶投訴且獲得大量關注與支持,內容部分屬實但帶有情緒性誇大。
中風險級: 輕微的客戶抱怨、帶有負面情緒的提問,關注度較低。
低風險級: 無關緊要的負面評論、明顯的釣魚文或低質量內容。
真實性評估: 貼文內容有多少是事實?有多少是情緒發洩或虛構?能否透過內部記錄進行核實?
影響力評估: 貼文的「上箭頭」數、評論數、分享數為何?增長速度如何?是否出現在高流量的 subreddit?
發文者動機分析: 檢視發文者的歷史紀錄。他是一個有真實困擾的普通用戶?還是一個專門發表負面內容的帳號?
社群反應分析: 評論區的風向如何?是普遍支持發文者,還是有理性用戶提出不同意見?
步驟三:制定策略路線圖
根據評估結果,選擇最合適的行動路徑。下圖清晰地展示了決策流程:

路線一:公開回應與互動(適用於真實客戶投訴與可辯駁的不實資訊)
這是展現品牌風度與解決問題能力的最佳時機。
選擇回應時機: 如果貼文熱度正在快速上升,應盡快回應。如果熱度已過,則需評估重新點燃討論是否值得。
** crafting 真誠的回應:**
稱呼其名: 使用發文者的用戶名。
表達感謝與同理心: 「感謝您提出這個問題,我們非常重視您的回饋。」、「對於您經歷的糟糕體驗,我們深感抱歉。」
簡要說明事實(如適用): 如果存在不實資訊,以冷靜、客觀的語氣提供正確資訊,避免指責對方「說謊」。
聚焦於解決方案: 「我們希望能為您解決這個問題。我們的客服團隊已經準備好提供協助。」
將對話引導至非公開頻道: 這是關鍵一步。提供一個專屬的電子郵件或請對方透過 Reddit 私訊功能聯繫您,以便獲取其訂單資訊等私人資料,進行後續處理。公開展示您解決問題的意願,但將複雜的細節討論移至幕後。
回應後的跟進: 在私下解決問題後,可以考慮(在徵得用戶同意的情況下)回到原貼文,以「更新」的形式簡要說明問題已解決。這能向所有圍觀者展示您負責任的態度。
路線二:透過版主進行刪除請求(適用於違反版規或法律的内容)
如果貼文包含人身攻擊、騷擾、隱私侵犯、版權內容,或明顯違反該 subreddit 的版規,這是首選路徑。
仔細閱讀版規: 再次確認貼文違反了哪一條具體的版規。
使用「檢舉」功能: 每個貼文/評論下方都有「Report」按鈕。選擇最符合的檢舉理由,並在「自訂回應」欄位中簡潔、有禮地說明具體違規情況。例如:「您好版主,此貼文未經授權張貼了本公司受版權保護的內部設計圖,違反了本版『禁止侵權內容』的版規,懇請處理,謝謝。」
禮貌地私訊版主: 如果檢舉後一段時間未有回應,且貼文危害性高,可以嘗試私訊版主。在 subreddit 頁面的右側邊欄,通常會有一個「版主」名單,點擊其旁的「信封」圖標即可發送私訊。態度務必謙和,解釋您的訴求及法律依據。
路線三:直接向 Reddit 管理員提出刪除請求(適用於最嚴重且版主未處理的違規)
只有當內容涉及 Reddit 全站性內容政策時,管理員才會介入。這是最後的手段。
可受理的內容類型:
隱私侵犯: 包含個人可識別資訊。
版權侵權: 使用 Reddit 官方的版權投訴表單。
騷擾與人身威脅。
非法內容。
如何提交:
隱私投訴: 前往 Reddit 幫助中心,找到「報告隱私洩露」表格。
版權投訴: 填寫 Reddit 的版權侵權通知表單,網址為
https://www.reddit.com/report。您需要提供詳細的版權證明、侵權內容連結,以及您的法律聲明。這是一個具有法律效力的程序。其他違規: 使用
https://www.reddit.com/report進行舉報。
步驟四:執行與跟進
根據選擇的路線,執行相應行動。無論是公開回應還是提交刪除請求,都應記錄執行的時間、方式和內容。
步驟五:監測行動結果
持續監控貼文狀態。是否被刪除?社群對您的回應反應如何?輿論風向是否改變?如果向版主或管理員提出的請求在合理時間內(例如24-48小時)未獲回應,需啟動預案,考慮升級請求或採取其他路徑。
步驟六:內部檢討與歸檔
無論處理成功與否,事後都必須進行內部檢討。
這次負面貼文的根本原因是什麼?是產品缺陷?客服流程問題?還是公關失誤?
我們的應對流程是否順暢?有哪些可以改進的地方?
將整個事件的所有資料(截圖、回應內容、內部溝通記錄、檢討報告)進行歸檔,作為未來的案例參考。
步驟七:長遠聲譽修復
單一事件的處理結束,並不意味著工作的完結。
主動經營社群: 與其被動防禦,不如主動出擊。鼓勵您品牌的忠實用戶在相關 subreddit 中分享正面體驗(但必須是真實的,而非刻意安排的)。官方帳號也可以適時參與行業討論,提供專業見解,建立權威性和親和力。
將批評轉化為改進動力: 將 Reddit 上的批評視為寶貴的用戶回饋,用於改進產品與服務。
步驟八:持續優化 SOP
沒有一套SOP是永恆不變的。Reddit 的規則、社群的風氣都在不斷變化。您的SOP也應該根據每一次的實戰經驗,進行動態的調整和優化。
第四部分:特殊情境與法律層面的深度探討
4.1 面對大規模、有組織的負面攻擊( brigading )
有時,您的品牌可能會成為某個大型社群惡意攻擊的目標。這種情況下:
絕不要公開指責「有組織的水軍」: 這通常會引來更多嘲笑和攻擊。
重點回應: 嘗試找出其中相對理性的聲音進行回應,展現您的誠意。
向管理員舉報: 大規模的騷擾和違規行為是管理員會處理的。收集證據,透過
reddit.com/report舉報「騷擾」和「操縱投票」。暫時靜默: 在風頭最勁時,暫時保持低調,等待風暴過去,同時在後台進行法律和公關準備。
4.2 法律途徑的考量
作為最後的最後手段,您可以考慮發送律師函或提起訴訟。然而,這通常成本高昂、耗時長久,且極易引發公關災難。只有在涉及嚴重的誹謗、商業誹謗或無法透過平台機制解決的隱私/版權問題時,才應在與法律顧問充分討論後考慮此選項。
結論:從「刪除」到「管理」的思維躍遷
「Reddit 負面貼文刪除 SOP」的核心精髓,並非在於「刪除」這個動作本身,而是在於一套系統性的「聲譽管理」哲學。它要求我們從被動的消防員,轉變為主動的園丁——我們無法阻止雜草(負面內容)的生長,但我們可以通過培育健康的土壤(優質產品與服務)、及時的澆灌與施肥(真誠的社群互動)和適當的修剪(合規的刪除請求),讓整個花園(品牌聲譽)充滿生機,從而讓雜草的負面影響降至最低。
這份指南,為您提供了一個從戰略到戰術的完整框架。請記住,在 Reddit 這個複雜的數位生態中,真誠、透明和速度,永遠是您最強大的武器。將這份SOP內化為您組織的基因,您將不僅能有效應對危機,更能築起一道難以撼動的信任護城河。

